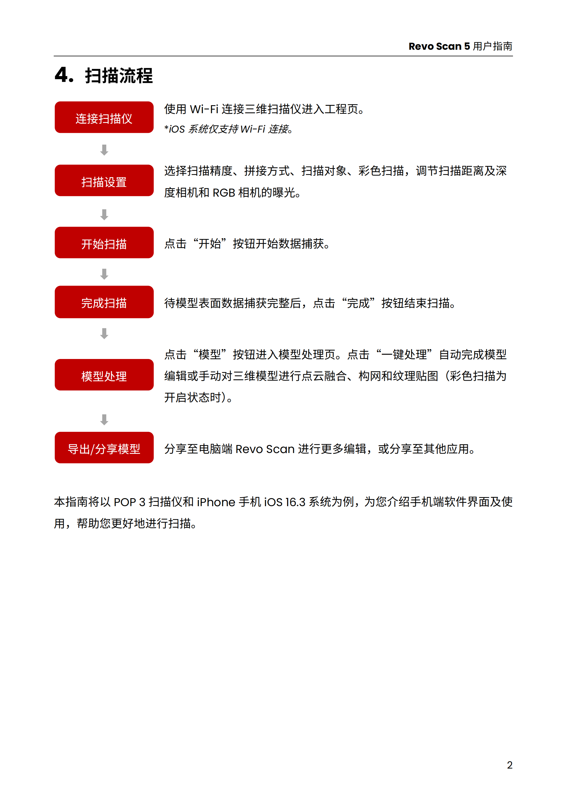
¶
Android
¶
iOS
📃 Feedback
×